200V Boost Converter for Driving Neons
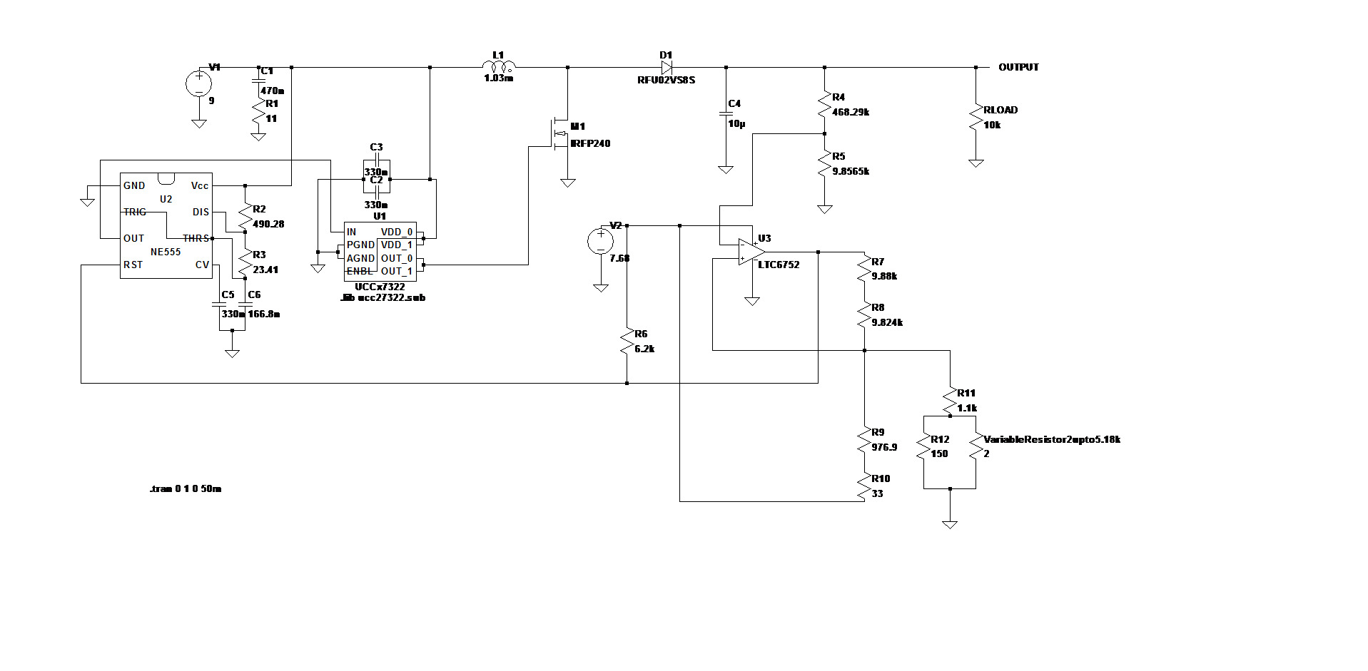
A surprisingly high output voltage can be derived from a low supply voltage using a boost converter. For this project, I was able to obtain 200 V from a simple 9V battery with a switch duty cycle of 95.8%. The schematic for the design is shown below.
200V boost converter schematic in LtSpice |
|---|
![]() |
| Instead of the diode, MOSFET, and LTC6752 comparator shown, I used a UF4007 diode, a IRFP250 MOSFET, and a LM2903 dual comparator. The 7.68V rail was supplied via a LM7808 linear regulator (which was setup with a 0.1 uF capacitor between GND and the 7.68V output). |
To attain a greater degree of control over the boost converter output, I implemented a Schmitt trigger feedback circuit with the LM2903 dual comparator (1 of the comparators was left unused). The variable resistor (in the lower right hand corner of the below schematic) within said circuit allows the user to alter the output of the converter from 200V to roughly 217V.
Here are a couple of pictures of the finished board and a demo with a NE-2 neon bulb.
Fully assembled circuit on protoboard |
|---|
![]() |
Driving a neon bulb |
|---|
![]() |
When tested with a 9.44V battery and set to produce roughly 200V with the variable resistor, its output falls to 110V when loaded with a 5.53k resistor, and 175V when loaded with a 33.2k resistor. It’s clear that this circuit can’t supply much power, despite its high output voltage.


