Field Mill Electric Field Sensor
A field mill is a method of measuring the strength of an ambient electric field. A motor rotates grounded metal vanes in front of a metal sensor plate, alternately shielding and unshielding the sensor plate. This induces an electric current from the sensor plate to ground of a magnitude proportional to the motor’s speed and the strength of the ambient electric field. This current can be measured with a transimpedance amplifier.
Front and side views of the field mill sensor I constructed are shown below. Tin snips were used to cut copper sheets into the desired form. The capacitor connected across the terminals of the motor is meant to reduce the AC noise generated by the motor’s rotation.
Front View |
Side View |
|---|---|
![]() |
![]() |
Field mill transimpedance amplifier (Version 1)
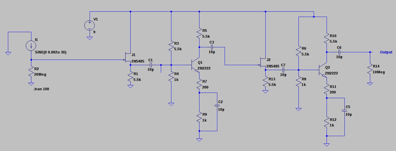
The below schematic depicts the transimpedance amplifier (TIA) I first planned on using with my field mill.
Transimpedance amplifier schematic in LtSpice |
|---|
![]() |
| The design is composed of common-emitter amplifiers and JFET buffers. I1 represents the field mill itself, and the 20Meg ohm resistor provides a transimpedance of 20Meg. The amplifier after the 20Meg resistor provides a voltage gain of roughly 30 to further amplify the signal from the field mill. |
Assembled transimpedance amplifier PCB |
|---|
![]() |
Initial tests of the assembled PCB made it clear that the TIA design is highly vulnerable to low frequency powerline noise, possibly due to its high input impedance. Therefore, this circuit will need further refinement before it can be used with the field mill sensor.



