 |
| The flyback transformer secondary was connected to some sewing needles while being driven by the 555 circuit to demonstrate the high-voltage output. |
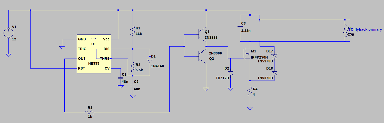
Voltages upwards of 10 kV can be generated with a simple 555 IC circuit and a DC flyback transformer. I threw this design together in a few days during my summer break back in 2017. The schematic is shown below in LtSpice.
 |
| D2, D17 and D18 are TVS diodes selected for the specific MOSFET being used for switching, and the 25uH inductor represents the primary of the flyback transformer as measured with a cheap LCR meter. Note that the 4 ohm resistor can get rather warm after extended operation. |
Here are a couple of pictures of the final device: